开云kaiyun体育
学校首页
English
学院首页
学院概况
师资队伍
党群工作
教学工作
科学研究
学工在线
招生就业
校友风采
规章制度
下载专区
学院简介
现任领导分工
组织架构
院长寄语
师资介绍
教师名录
特聘教授
基层党建
工会之家
通知公告
本科教育
硕士培养
国际合作
实践基地
通知公告
科研快讯
学科建设
科研成果
社会服务
通知公告
团学工作
招生简章
专业介绍
人才培养方案
招聘信息
校友风采
校友动态
校友名录
校历信息
班车信息
各类文档
各类文档
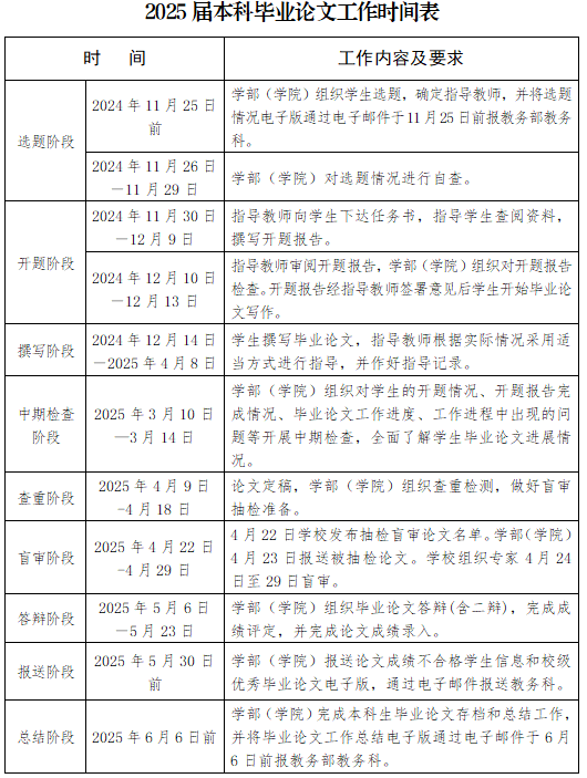
2025届本科生毕业论文工作相关文件表格
发布日期:2024-11-22 点击:[]
附件【
附件1:本科生毕业论文(设计)任务书.doc
】已下载
次
附件【
附件2:本科生毕业论文(设计)开题报告.doc
】已下载
次
附件【
附件3:本科生毕业论文(设计)中期检查表.doc
】已下载
次
附件【
附件4-2:本科生毕业论文(设计)二次答辩指导教师评语及成绩.doc
】已下载
次
附件【
附件4-1:本科生毕业论文(设计)指导教师评语及成绩.doc
】已下载
次
附件【
附件5-1:本科生毕业论文(设计)答辩记录.doc
】已下载
次
附件【
附件6-1:本科生毕业论文(设计)答辩成绩评定表.doc
】已下载
次
附件【
附件6-2:本科生毕业论文(设计)二次答辩成绩评定表.doc
】已下载
次
附件【
附件5-2:本科生毕业论文(设计)二次答辩记录.doc
】已下载
次
附件【
附件8-1:毕业论文模板(著者出版年制)【开云kaiyun体育采用模板】.doc
】已下载
次
附件【
附件7-2:本科生毕业论文(设计)二次答辩后论文成绩评定表.doc
】已下载
次
附件【
附件7-1:本科生毕业论文(设计)成绩评定表.doc
】已下载
次
下一条:
2024届本科生毕业论文工作相关文件表格
【
关闭
】